日期:2024/3/21
来源:
天然产物是小分子抗肿瘤药物的重要来源。烯二炔天然产物是一类含有共轭炔-烯-炔九元或十元环结构的小分子,例如其中的刺孢霉素(calicheamicin)是抗体偶联药物吉妥单抗的弹头分子,开启了多特异药物治疗的时代。但是烯二炔对正常细胞也有杀伤作用,并且新颖烯二炔天然产物发现和全合成困难,限制了其进一步开发应用。
2024年3月14日,大健康研究院黄勇研究员团队在 Journal of Medicinal Chemistry 期刊在线发表了题为“DNA interaction and cleavage modes of anthraquinone-fused enediynes: A study on tiancimycins, yangpumicins, and their semi-synthetic analogues”的研究论文,针对一类放线菌来源的蒽醌骈合型烯二炔展开构效关系研究,发现对其蒽醌环等部分进行结构修饰,显著改变了其与DNA的结合方式和剪切活性,并提高了对肿瘤细胞的选择性;其中的18-甲氧基衍生物在KPL-4乳腺癌小鼠上显示了优异的抗肿瘤活性,而没有明显副作用。该研究首次揭示了蒽醌骈合型烯二炔结构的微小变化导致其选择性差异的分子机制,为设计和改造具有高成药性的烯二炔化合物提供了新的研究方向(图1)。

图1. 近40年来发现的代表性烯二炔天然产物及蒽醌骈合型烯二炔对DNA的剪切活性
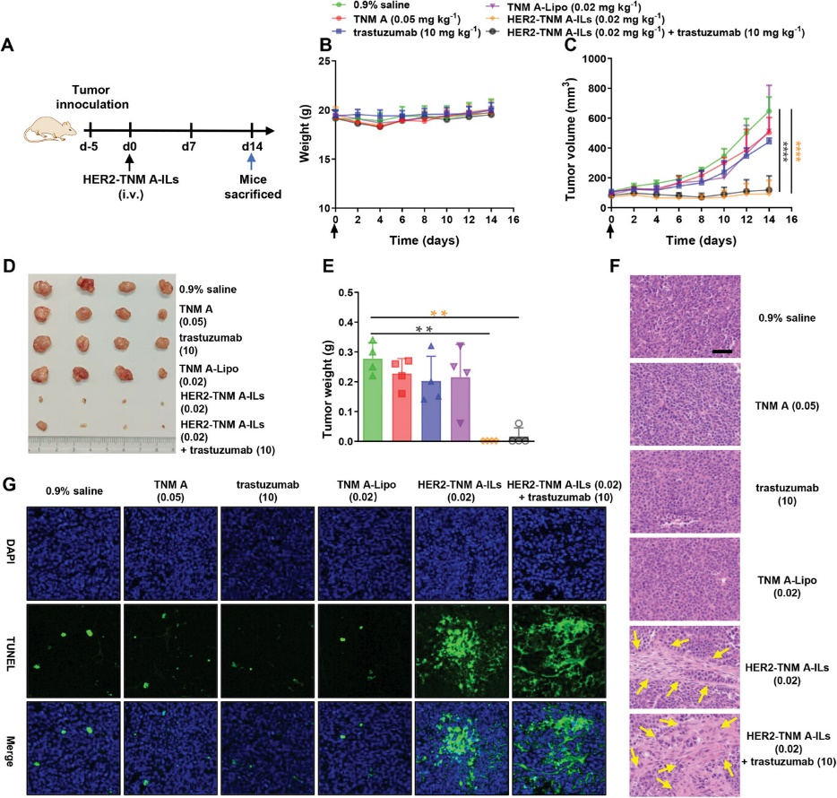
药物的靶向递送也是提高药物的活性和降低其毒副作用的有效手段。同期,该团队还在 Advanced Science 期刊发表了题为“Anti-HER2 immunoliposomes: Antitumor efficacy attributable to targeted delivery of anthraquinone-fused enediyne” 的研究论文,设计、构建并评价了装载蒽醌骈合型烯二炔的免疫脂质体。利用抗人表皮生长因子受体2药物曲妥珠单抗的靶向性,不仅大幅度地降低了烯二炔的毒性,并在HER2阳性乳腺癌小鼠模型显示了优异的治疗效果(图2)。免疫脂质体早在上世纪八十年代就已经开始研究,并有包括MM-302等在内的多个药物进入临床,但尚无一个上市。该研究展示了新颖、强效细胞毒天然产物在免疫脂质体开发上的应用,不仅对新型免疫脂质体研究具有一定的借鉴意义,也显示了天然产物及其衍生物在抗肿瘤药物开发中的巨大潜力。

图2. 基于免疫脂质体对蒽醌骈合型烯二炔天然产物的靶向递送显著提高其抗肿瘤效果,并降低烯二炔的毒副作用
大健康研究院黄勇研究员为两篇文章的通讯作者,中南大学段燕文教授为Advanced Science文章的共同通讯作者,博士研究生文仲庆和冯雪琼分别为两篇论文的第一作者。本工作得到了中南大学朱湘成教授和天津中医药大学颜晓晖教授的大力帮助。该研究在国家自然科学基金等经费的支持下完成。
黄勇研究员多年来致力于放线菌天然产物的发现、构效关系和合成生物学研究,已在JACS、JMC、STTT等以通讯作者发表论文50余篇,获授权专利17项。
论文链接: 黄勇研究员简介和团队招聘启事: